Buick Lucerne — це повнорозмірний автомобіль, що випускався у 2005, 2006, 2007, 2008, 2009, 2010, 2011, 2012 роках. У нашій публікації ви знайдете опис запобіжників та реле Buick Lucerne зі схемами блоків запобіжників, їх розташуванням та фото прикладами виконання. Зверніть увагу на запобіжник прикурювача.
Призначення запобіжників та реле може відрізнятися від представлених і залежить від об'єму двигуна, року випуску та рівня електрообладнання.
Зміст
Блоки в салоні
Всередині автомобіля блок запобіжників розташований під заднім сидінням (зніміть сидіння та відкрийте кришку блоку запобіжників).

Звірте позначення запобіжників і реле з вашими схемами на зворотному боці кришки.
Тип 1 (2005 – 2007)
| № | Призначення |
|---|---|
| F1 | Підсилювач (Опція) |
| F2 | Не використовується |
| F3 | Плафони салону |
| F4 | Освітлення салону / Передній покажчик повороту пасажирської сторони |
| F5 | Вентиляція адсорбера |
| F6 | Модуль керування магнітною підвіскою (Опція) |
| F7 | Компресор системи підтримання рівня |
| F8 | Не використовується |
| F9 | Не використовується |
| F10 | Перемикач яскравості підсвітки |
| F11 | Паливний насос |
| F12 | Логіка блоку керування кузовом |
| F13 | Подушка безпеки |
| F14 | Допоміжні розетки живлення |
| F15 | Покажчик повороту водійської сторони |
| F16 | Задній покажчик повороту пасажирської сторони |
| F17 | Люк |
| F18 | Центральний стоп-сигнал, ліхтарі заднього ходу |
| F19 | Замки задніх дверей |
| F20 | Не використовується |
| F21 | Радіо, S-Band |
| F22 | OnStar® (Опція) |
| F23 | Допоміжна розетка живлення |
| F24 | Модуль дверей водія |
| F25 | Модуль пасажирських дверей |
| F26 | Відмикання багажника |
| F27 | Сидіння з підігрівом/вентиляцією (Опція) |
| F28 | Модуль керування двигуном, модуль керування трансмісією (ECM/TCM) |
| F29 | Датчик регульованої напруги |
| F30 | Денні ходові вогні |
| F31 | Модуль джгута приладової панелі |
| F32 | Не використовується |
| F33 | Не використовується |
| F34 | Підсвітка керма |
| F35 | Модуль джгута кузова |
| F36 | Логіка модуля сидіння з пам'яттю, масаж (Опція) |
| F37 | Датчик виявлення об'єктів (Опція) |
| F38 | Не використовується |
| F40 | Соленоїд перемикання передач |
| F41 | Збережуване живлення аксесуарів, інше |
| F42 | Стоянковий ліхтар водійської сторони |
| F43 | Стоянковий ліхтар пасажирської сторони |
| F44 | Обігрів керма (Опція) |
| F45 | Не використовується |
| F46 | Не використовується |
| F47 | Сидіння з підігрівом/вентиляцією, Запалювання 3 (Опція) |
| F48 | Вимикач запалювання |
| F49 | Не використовується |
| J-подібний запобіжник | |
| JC1 | Вентилятор опалювача |
| JC2 | Обігрівач заднього скла |
| JC3 | Електронний контроль рівня / Компресор |
| Автоматичний вимикач | |
| CB1 | Переднє пасажирське сидіння, модуль сидіння з пам'яттю |
| CB2 | Електропривод сидіння водія, модуль сидіння з пам'яттю |
| CB3 | Дверний модуль, електросклопідйомники |
| CB4 | Не використовується |
| Резистор | |
| F39 | Термінальний резистор |
| Реле | |
| R1 | Збережуване живлення аксесуарів |
| R2 | Стоянкові ліхтарі |
| R3 | Робота (Опція) |
| R4 | Денні ходові вогні |
| R5 | Не використовується |
| R6 | Відмикання багажника |
| R7 | Паливний насос |
| R8 | Не використовується |
| R9 | Блокування дверей |
| R10 | Розблокування дверей |
| R11 | Не використовується |
| R12 | Не використовується |
| R13 | Не використовується |
| R14 | Обігрівач заднього скла |
| R15 | Компресор електронного контролю рівня |
У Buick Lucerne запобіжники, які керують прикурювачем (розеткою живлення), різняться залежно від року випуску. Для моделей 2005-2007 років вони позначені як запобіжники №F14 та F23 у задньому блоці запобіжників під сидінням, а для моделей 2008-2012 років вони позначені як запобіжники №F26 та F31 у задньому блоці запобіжників під сидінням.
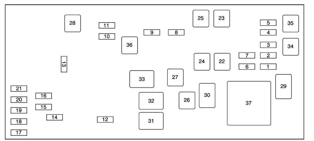
Тип 2 (2008 – 2012)
| № | Позначення |
|---|---|
| 1 | Паливний насос |
| 2 | Лівий стоянковий ліхтар |
| 3 | Не використовується |
| 4 | Правий стоянковий ліхтар |
| 5 | Модуль керування двигуном (ECM)/ Модуль керування трансмісією (TCM) |
| 6 | Модуль пам'яті |
| 7 | Не використовується |
| 8 | Підсвітка керма |
| 9 | Модуль переднього сидіння з підігрівом/вентиляцією |
| 10 | Режим Роботи 2 – Сидіння з підігрівом/вентиляцією |
| 11 | Не використовується |
| 12 | Модуль RPA |
| 13 | Система PASS-Key® III |
| 14 | Модуль розблокування/блокування |
| 15 | Магнітна підвіска |
| 16 | Денні ходові вогні (DRL) |
| 17 | Люк |
| 18 | Затемнення блоку керування кузовом (BCM) |
| 19 | Блок керування кузовом (BCM) |
| 20 | Режим Роботи 1 - Обігрів керма |
| 21 | Вимикач запалювання |
| 22 | Модуль дверей водія |
| 23 | Не використовується |
| 24 | Модуль електронного контролю рівня |
| 25 | Блок керування кузовом (Лівий покажчик повороту) |
| 26 | Прикурювач, допоміжна розетка живлення |
| 27 | Не використовується |
| 28 | Збережуване живлення аксесуарів 1 (RAP) |
| 29 | Модуль пасажирських дверей |
| 30 | Діагностичний модуль з датчиками |
| 31 | Допоміжні розетки живлення |
| 32 | Блок керування кузовом (BCM) (Ненавмисне) |
| 33 | Збережуване живлення аксесуарів 2 (RAP) |
| 34 | Соленоїд вентиляції адсорбера |
| 35 | Блок керування кузовом (Плафони салону) |
| 36 | Блок керування кузовом (Правий покажчик повороту) |
| 37 | Відмикання багажника |
| 38 | Підсилювач, Радіо |
| 39 | Блок керування кузовом (CHMSL) |
| 40 | Блок керування кузовом |
| 41 | Не використовується |
| 42 | Модуль OnStar® |
| 43 | Кузовні модулі |
| 44 | Радіо |
| 45 | Не використовується |
| 46 | Обігрівач заднього скла (J-подібний) |
| 47 | Компресор електронного контролю рівня (J-подібний) |
| 48 | Вентилятор опалювача (J-подібний) |
| 49 | Не використовується |
| Автоматичний вимикач | |
| 54 | Переднє праве сидіння |
| 55 | Електропривод переднього лівого сидіння |
| 56 | Електросклопідйомники |
| 57 | Електропривод регулювання рульової колонки |
| Резистор | |
| 50 | Термінальний резистор |
| Реле | |
| 51 | Не використовується |
| 52 | Обігрівач заднього скла |
| 53 | Компресор електронного контролю рівня |
| 58 | Стоянкові ліхтарі |
| 59 | Паливний насос |
| 60 | Не використовується |
| 61 | Не використовується |
| 62 | Розблокування |
| 63 | Блокування |
| 64 | Робота |
| 65 | Денні ходові вогні |
| 66 | Не використовується |
| 67 | Відмикання багажника |
| 68 | Не використовується |
| 69 | Не використовується |
| 70 | Збережуване живлення аксесуарів (RAP) |
Моторний відсік
Під капотом автомобіля блок із запобіжниками та реле розташований з лівого боку і також закритий захисною кришкою.

Тип 1 (2005 – 2007)
| № | Призначення |
|---|---|
| F1 | Запасний |
| F2 | Ближнє світло водійської сторони |
| F3 | Ближнє світло пасажирської сторони |
| F4 | Запалювання подушки безпеки |
| F5 | Модуль керування двигуном |
| F6 | Запалювання трансмісії |
| F7 | Запасний |
| F8 | Запасний |
| F9 | Запасний |
| F10 | Фара далекого світла пасажирської сторони |
| F11 | Фара далекого світла водійської сторони |
| F12 | Насос омивача вітрового скла |
| F13 | Запасний |
| F14 | Кліматична установка, Комбінація приладів |
| F15 | Запасний |
| F16 | Протитуманні фари |
| F17 | Звуковий сигнал |
| F18 | Склоочисник |
| F19 | Підфарник водійської сторони |
| F20 | Підфарник пасажирської сторони |
| F21 | Кисневий датчик |
| F22 | Силова передача |
| F23 | Модуль керування двигуном (ECM), Стартер |
| F24 | Котушка форсунки |
| F25 | Котушка форсунки |
| F26 | Кондиціонер |
| F27 | Повітряний соленоїд |
| F28 | Модуль керування двигуном, Модуль керування трансмісією (ECM/TCM) |
| F29 | Запасний |
| F30 | Запасний |
| F31 | Запасний |
| F32 | Запасний |
| JC1 | Обігрів омивача вітрового скла |
| JC2 | Вентилятор охолодження 1 |
| JC3 | Запасний |
| JC4 | Стартер |
| JC5 | Вентилятор охолодження 2 |
| JC6 | Антиблокувальна гальмівна система 2 |
| JC7 | Антиблокувальна гальмівна система 1 |
| JC8 | Повітряний насос |
| Реле | |
| R1 | Вентилятор охолодження 1 |
| R2 | Вентилятор охолодження |
| R3 | Стартер |
| R4 | Силова передача |
| R5 | Запасний |
| R6 | Робота/Стартер |
| R7 | Вентилятор охолодження 2 |
| R8 | Склоочисник |
| R9 | Повітряний насос |
| R10 | Склоочисник висока швидкість |
| R11 | Кондиціонер |
| R12 | Повітряний соленоїд |
Тип 2 (2008 – 2012)
| № | Опис |
|---|---|
| 1 | Модуль керування двигуном (ECM), Стартер |
| 2 | Непарні паливні форсунки |
| 3 | Парні паливні форсунки |
| 4 | Муфта кондиціонера |
| 5 | Соленоїд реактора впорскування повітря (AIR) |
| 6 | Кисневий датчик |
| 7 | Пристрій системи випуску |
| 8 | Трансмісія, Запалювання 1 |
| 9 | Модуль керування двигуном (ECM), Модуль керування силовим агрегатом (PCM) |
| 10 | Система клімат-контролю, Комбінація приладів Запалювання 1 |
| 11 | Система подушок безпеки |
| 12 | Звуковий сигнал |
| 13 | Склоочисник |
| 14 | Протитуманні фари |
| 15 | Права фара далекого світла |
| 16 | Ліва фара далекого світла |
| 17 | Ліва фара ближнього світла |
| 18 | Права фара ближнього світла |
| 19 | Електродвигун насоса омивача вітрового скла |
| 20 | Ліва передня фара повороту |
| 21 | Права передня фара повороту |
| 22 | Повітряний насос (J-подібний) |
| 23 | Антиблокувальна гальмівна система (ABS) (J-подібний) |
| 24 | Стартер (J-подібний) |
| 25 | Мотор антиблокувальної гальмівної системи (ABS) (J-подібний) |
| 26 | Вентилятор охолодження 2 (J-подібний) |
| 27 | Вентилятор охолодження 1 (J-подібний) |
| Реле | |
| 29 | Силова передача |
| 30 | Стартер |
| 31 | Вентилятор охолодження 2 |
| 32 | Вентилятор охолодження 3 |
| 33 | Вентилятор охолодження 1 |
| 34 | Муфта кондиціонера |
| 35 | Соленоїд реактора впорскування повітря (AIR) |
| 36 | Запалювання |
| 37 | Повітряний насос |